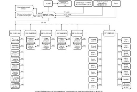
Рассматриваемая система диспетчеризации с элементами управления на базе котельной ОАО «СУ-888» г. Якутск введена в эксплуатацию в декабре 2013 г. и предназначена для получения тревожных и сервисных сигналов, контроля технологических параметров котельной, а также управления технологическим оборудованием котельной. Вся информация о работе котельной передается в диспетчерскую на АРМ оператора, где обслуживающий персонал имеет возможность анализировать данные и принимать соответствующие решения.
Система АСУТП состоит из объектовой части, установленной на объекте и АРМ оператора, расположенного в помещении оператора котельной. Объектовая часть АСУТП создана на базе контроллера ПЛК-160М ОВЕН, CoDeSys и удаленных станций скоростного ввода аналоговых сигналов.
Объектовая часть АСУТП обеспечивает сбор и первоначальную обработку информации от датчиков и исполнительных механизмов. В качестве источников информации АСУТП используются датчики с унифицированными сигналами (4-20мА). Источниками информации АСУТП являться реле, контроллеры расходомеров.
Оператор АСУТП имеет возможность контролировать параметры котельной и управлять оборудованием.







![ПЛК160 [М02] программируемый контроллер для средних систем](https://owen-russia.ru/wp-content/uploads/2022/02/plk160-m02-300x300.png)

