На базе оборудования ОВЕН разработана система управления приводом маслообразователя непрерывного действия А1-ОЛО-1.
При сбивании сливок в маслообразователях непрерывного действия важное значение имеют такие факторы как частота вращения сбивателя и температура сбивания сливок. Частоту вращения мешалки сбивателя устанавливают опытным путем в зависимости от времени года. В зимнее время, когда в молочном жире увеличивается содержание высокоплавких глицеридов, частоту вращения мешалки сбивателя повышают в целях ускорения агрегации (объединения) жировых шариков.
Для каждого типа маслоизготовителя устанавливают соответствующую частоту вращения мешалки сбивателя, а также производительность. С увеличением частоты вращения мешалки продолжительность сбивания сливок уменьшается, производительность маслообразователя увеличивается, и наоборот.
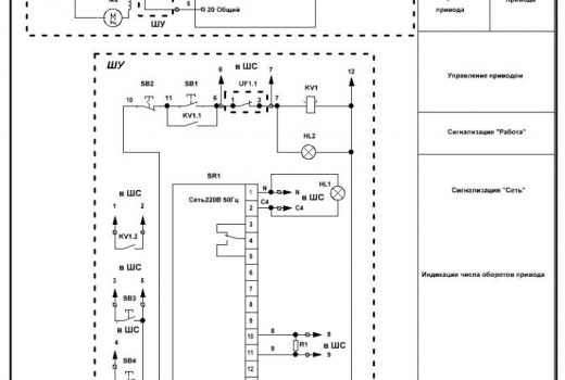
До внедрения системы частоту вращения устанавливали с помощью вариатора, который со временем не стал обеспечивать необходимую плавность и точность регулировки частоты вращения.
Для управления приводом маслообразователя установлен шкаф с преобразователем частоты ОВЕН ПЧВ3. Шкаф установлен в электрощитовой. В шкафу предусмотрена установка моторного дросселя. Управление частотным преобразователем ПЧВ3 осуществляется с помощью пульта управления, расположенного непосредственно у маслообразователя.





